婉转的洮河水,静静的流淌在安多卓尼的东南部土地上,从纳浪村这个有300多户人的大寨子身后绕过,向古老的岷州大地奔赴而去。
“纳浪”为藏语音译词(有林有路的寨子),这里是觉乃藏族的聚居地,苯教和格鲁派的融合区,藏汉文化的碰撞区。这里有着肥沃平整的洮河河谷川地、温暖湿润的季风气候、较低的地理海拔以及茂密的森林草场,上天将这一厚礼赐予了当地藏人,这里的小麦要比别处的清香,大豆要比别处的饱满,菜籽油也比别处的香醇,成为甘南高原农业的精华区,是卓尼杨土司纳麻那旗的中心区域,也是土司家的供粮区。村庄南部便是达80平方公里的纳浪沟森林草甸。丰富的农牧业资源和便利的水利交通,造就了纳浪藏人喜文尚武、善良醇厚的性格。人们爱护家园、珍惜资源,更是以自己最大的能力回报自然。
千百年以前,他们没有“绿水青山就是金山银山”思想,但是他们却懂得顺应自然、尊重自然就是保护赖以生存的生态家园,是民族传承和社会发展根基。当地藏人以自然恢复的方式安排生产生活,建房所用木料都是通过群众组织批准后,先伐后植,节约木料,修建出当地特有的土木楼,经济耐用,可以传承三代以上,如今村里还有一座150年的土楼依然起着住宅作用。烧火木柴只用桦、栎、杨等生长周期短的小型乔木,只在秋冬季采伐,尽大力度的保持着自然的恢复力。当地藏人至今还遵循藏传佛教生死仪轨,恪守火葬习俗,骨灰撒入洮河,不占用生长万物的土地。
他们不但要自己恪守自然规律,更要阻止外来因素的破坏。先前这里还是一个仅有四十几户人的小寨子,根本抵抗不了庞大的洮、岷等地百姓和当权者对南部林区的虎视眈眈,智慧的纳浪藏人将当地苯教的信仰同生态的保护巧妙的结合起来,把每一块林地都归附到神山体系,把每一条河流都划归到神泉圣湖,形成了当纳盖神林—纳浪于勒神山—阿乃格日神山—罗日买家神山森林保护体系和道架措曼神泉—神林神泉—才录措圣湖—姑沙措圣湖—日尼光措圣湖河流保护体系,每年以丰富多彩的宗教形式祭祀神山圣水,通过宗教信仰,他们保护了方圆10公里的森林与河流。
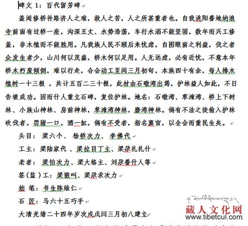
即使面对极端的挑战,他们也从未放弃。清朝同治光绪年间,洮州地区发生了持续性兵燹,导致人民流离失所、田园荒芜、民生凋敝和社会失序,偷盗横行,当地藏人并为因灾难而放弃对家园的守护,而是在看到生态极端破坏时,奋起抗争,通过民间组织和统治者力量,以加大惩罚力度和植树造林方式,继续守护着绿水青山,于1898年立碑纪念:
(百代留芳碑现藏于卓尼县文化馆)
20世纪90年代,甘南地区再次出现滥伐毁林的无序状态,纳浪藏汉群众面对毁坏的森林与浑浊的河水,再一次组织群众通过政府成立护林防火站,划分神林地接,守卫绿色家园,建寺立碑。
(永垂千古碑现立于纳浪村玛尼房子)
在短短100年的时间里纳浪藏人用自己的实际行动保护着赖以生存的的生态家园,不惜牺牲生命,与毁坏者拼搏,即使在战乱动荡的年代也从未放弃过,两次立碑整治,保护住这一片生态家园。就是这乡间纳浪藏人,一代接着一代,像生命一样对待生态环境,守护住100平方公里的绿水青山,留给子孙后代一片金山银山。






